技术领域:
生物医药
转化模式:
联合开发、转让、许可
单位名称:
中国科学院昆明植物研究所
联系人:
张舒
联系电话:
13888030635
联系邮箱:
zhangshu@mail.kib.ac.cn
成果简介:
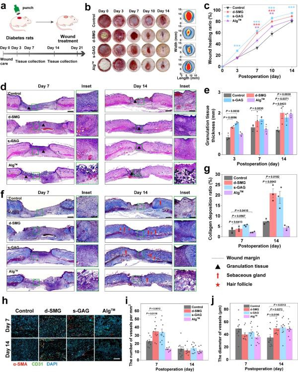
糖尿病慢性溃疡是糖尿病最常见、危险性最高的并发症之一,对人类生命健康构成了巨大威胁。目前临床上的治疗方法比较局限,治愈率偏低,亟需开发新一代机制明确、疗效确切的新型药物。吴明一研究员团队研究发现天然多糖SG108显著促进急/慢性伤口愈合,增加创口部位的肉芽组织再生、胶原沉积以及新生血管,并显著下调组织中TNF-α、IFN-γ、IL-6等炎性细胞因子表达水平,效果优于临床上广泛使用的贝复新与藻酸盐敷料(Nat. Commun., 2023, 14, 396; Carbohyd. Polym., 2025, 348, 122900)。药理机制研究发现,该多糖能够使巨噬细胞向抗炎M2表型极化,高亲和力的绑定IP-10、IL-8等炎症趋化因子,通过减弱糖尿病慢性伤口微环境中持续的炎症反应,修复糖尿病难愈合伤口创面;研发了基于该多糖AFG的伤口敷料水凝胶SG108,其显著促进I型糖尿病大鼠与II型糖尿病小鼠伤口创面愈合(Biomaterials, 2023, 299, 122141; Int. J. Biol. Macromol, 2024, 281, 135708),是一类药效明确、安全性好、易于制备的新型创面敷料,在临床上常见难治愈的慢性创伤领域具有良好的应用前景。


